

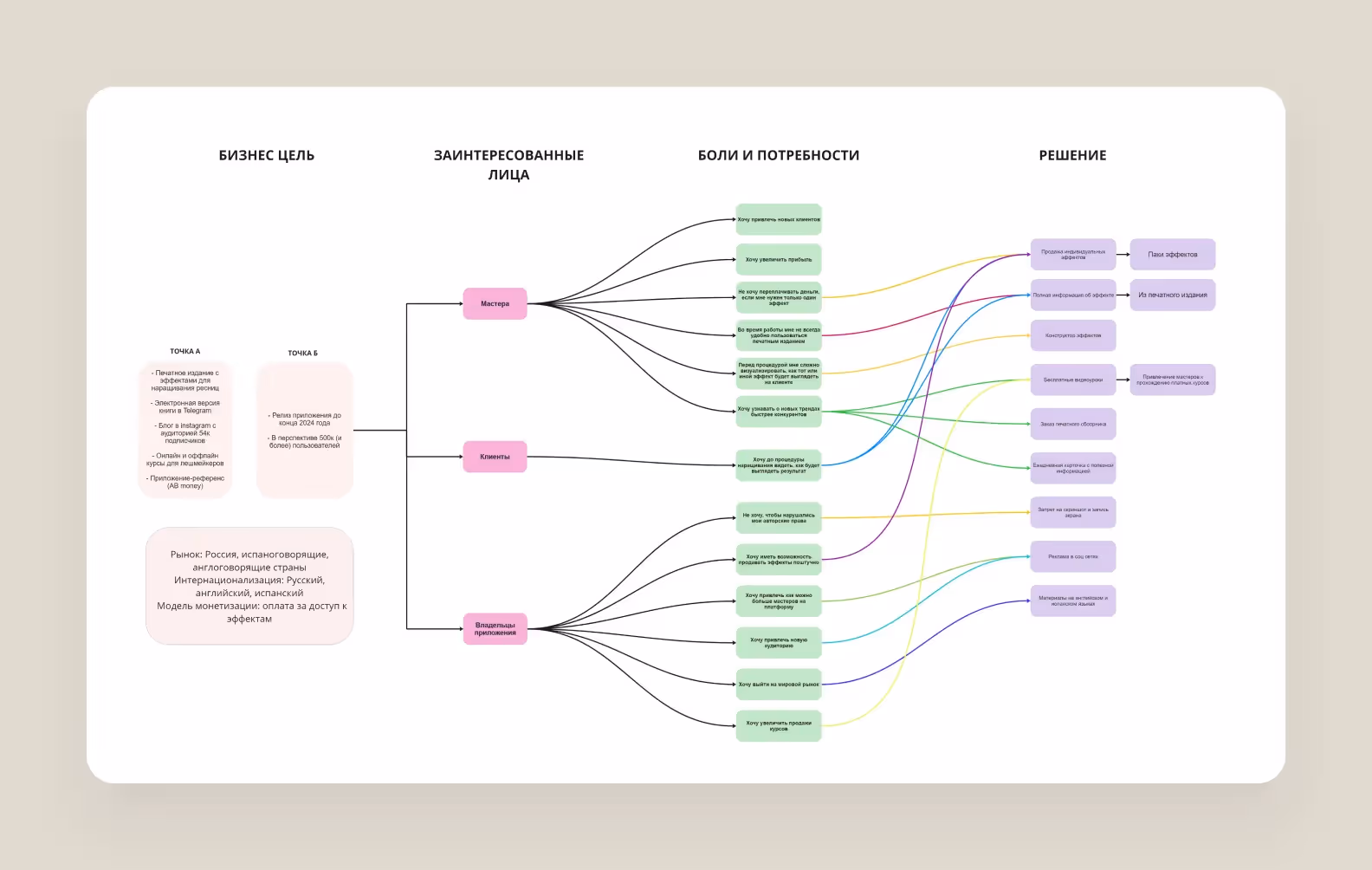
К нам в Purrweb обратились Ирина и Мария, основательницы школы по наращиванию ресниц RASSVETLASH. Девушки разрабатывают авторские эффекты, которые очень востребованы у других мастеров, и проводят мастер-классы для лешмейкеров в других странах.
Долгое время схемы, которые показывали, как сделать эффект, продавались в печатном сборнике через маркетплейсы. Но у такого формата были свои недостатки. Поэтому наши заказчицы решили превратить бумажный каталог в удобное мобильное приложение для лешмейкеров. А заодно привлечь новую аудиторию, повысить узнаваемость бренда и получить дополнительный канал продаж своего продукта, минуя посредников.
В этом кейсе поговорим о красоте ресниц, правильных шрифтах и о том, как сделать диджитал-продукт, который органично впишется в концепцию офлайн-бренда.
Приложение уже доступно в Google Play и App Store. Только за первый месяц после релиза в нем зарегистрировались 1000+ пользователей.



Ирина и Мария обратились к нам весной 2024 года. У наших заказчиц большая база клиентов и учеников по всему миру, 100k подписчиков в соцсетях и репутация трендсеттеров в индустрии. Один из главных продуктов их бренда RASSVETLASH — это авторские эффекты и схемы для наращивания ресниц.

Долгое время наши заказчицы продавали эффекты в бумажном сборнике. Есть два канала дистрибуции: маркетплейсы — там продается печатное издание, и Telegram-канал, где можно купить электронную версию каталога.
В какой-то момент стало понятно, что с этим вариантом есть ограничения:
Тогда заказчицы решили, что пора переходить в диджитал и запускать мобильное приложение под брендом RASSVETLASH с возможностью поштучной покупки эффектов. Оно станет удобной альтернативой печатному каталогу, откроет новые возможности для дистрибуции и привлечет свежую аудиторию.

Модель монетизации следующая: эффекты можно купить за небольшую разовую плату, а доступ к ним остается навсегда. Так гораздо выгоднее, чем покупать целый каталог, и мотивирует на новые покупки — ведь эффекты нужны лешмейкерам для работы каждый день. Это как с маркетплейсом: закинул несколько товаров в корзину, и остановиться невозможно 😅
<div class="post_divider"></div>
Основанный на микротранзакциях способ монетизации хорошо подходит для продуктов, которые юзер использует ежедневно. Но это не единственная стратегия. О других вариантах мы рассказали в этой статье, и дали несколько полезных советов, чтобы вы могли определиться, какая модель монетизации подойдет в вашем случае.
<div class="post_divider"></div>
Ирина и Мария никогда прежде не создавали диджитал-продукты, поэтому стали искать команду, которая возьмет на себя дизайн и разработку мобильного приложения. Этой командой стали мы, Purrweb.
У заказчиц был ограниченный бюджет — инвестировали в проект из собственных средств. Поэтому мы предложили разработать MVP с базовой функциональностью, а все лишнее оставить за бортом, чтобы не тратить деньги на второстепенные вещи. Кстати, а как мы определяем, что именно берем в работу на этапе MVP?
Приоритизация фич — непростая задача, особенно если у заказчика нет опыта в создании цифровых продуктов. Мы не гадаем, что нужно пользователям, а опираемся на бизнес-анализ ☝️ С его помощью определяем, какие функции принесут максимальную пользу и юзерам, и бизнесу.
На старте любого проекта — и RASSVETLASH не стал исключением — мы привлекаем бизнес-аналитика, который общается с заказчиком, выясняет потребности целевой аудитории и задачи бизнеса, помогает продумать пользовательские сценарии и точно определить, что мы будем разрабатывать в MVP.

В итоге мы остановились на таком списке фич для MVP мобильного приложения:

А что решили отложить? У заказчиц была идея добавить в приложение конструктор эффектов, чтобы мастер мог загрузить фото клиента и подобрать подходящий эффект для ресниц. Но разработка такой функции сложна и затратна, и не является ключевой для MVP. Поэтому отправили эту прекрасную задумку в бэклог и сфокусировались на главном: каталоге эффектов и покупках.
На проекте перед нами стояли такие задачи:

Мы собрали команду из проектного менеджера, системного аналитика, дизайнера, разработчиков и тестировщиков, и приступили к работе. По нашей оценке, весь проект должен был занять 5 месяцев.
Спойлер: получилось чуть дольше из-за трудностей с интеграцией платежек. Но об этом расскажем позже. А пока давайте посмотрим, каким получился дизайн приложения RASSVETLASH, и как мы чуть все не испортили 😱 Не волнуйтесь — у этой истории счастливый финал!
Прежде чем приступить к созданию UI/UX дизайна, мы разрабатываем дизайн-концепт. Отрисовываем несколько ключевых экранов, чтобы быть на одной волне с заказчиком и на ранних этапах скорректировать спорные моменты.
Так мы экономим время и ресурсы: нет ничего хуже, чем в середине проекта обнаружить, что главная страница должна выглядеть совершенно по-другому, акценты расставлены неправильно, а цветовая палитра не соответствует бренду. В итоге всё приходится переделывать 🙃 Подробнее о пользе дизайн-концептов рассказали в этой статье.
Когда готовили дизайн-концепт для RASSVETLASH, то ориентировались на:
Из брифа мы узнали, что заказчицы хотят лаконичный и стильный дизайн, который дает юзерам ощущение причастности к эксклюзивному продукту.

Мы провели ресерч сайтов и приложений конкурентов, чтобы вдохновиться идеями и трендами. Результаты этой работы воплотили в двух мудбордах — они помогают синхронизироваться в представлении будущего дизайна, направлении стилистики и атмосферы продукта.
Заказчицы выбрали первый мудборд: им понравилась спокойная палитра, минимализм и сдержанные визуалы — важно, чтобы интерфейс приложения не отвлекал от просмотра эффектов.

И вот какой дизайн-концепт у нас получился 👇

Помните, мы начали с того, что дизайн-концепт нужен, чтобы попасть в ожидания заказчика и согласовать видение? Чаще всего мы попадаем в точку и заказчики радостно говорят: да, это то, что нужно!..
На этот раз наши клиентки ничего такого не сказали…Когда проектный менеджер спросила, попали ли мы в ожидания, заказчицы не могли скрыть разочарования. Да, попали. В анти-ожидания 😓
Мы пролетели со шрифтом. Так вышло, что из всех возможных вариантов мы выбрали именно такой шрифт, начертания которого совсем не нравилось заказчицам, и который они точно не хотели видеть в приложении.

Хорошая новость: в остальном концепт устроил заказчиц и остальные наши решения им понравились 😀 Так что оставалось только найти «шрифт мечты», и приступать к созданию полноценного UI/UX дизайна.
Мы обсудили с клиентками этот момент и подобрали на выбор три шрифта — Jost, Futura PT и Mont. Если вы не специалист в типографике, возможно, эти названия вам ни о чем не говорят. Просто посмотрите начертания.

Заказчицам понравился шрифт Mont, но он оказался платным, и к тому же очень дорогим. Мы предложили найти бесплатную альтернативу и подобрали шрифт с похожим начертанием — Raleway. Так мы сэкономили деньги заказчиц без ущерба для эстетики приложения.

Фух, кажется, разобрались со шрифтами! Но все равно у нас оставалось странное чувство, будто мы упустили шанс произвести вау-эффект и удивить заказчиц невероятным концептом. Мы хотели это исправить и сделать для них что-то еще. И вот что придумали!
Вместо статичного сплэш-скрина, мы предложили добавить на открывающийся экран приложения стильное видео.
У заказчиц — сильный личный бренд, поэтому мы решили: будет правильно использовать их образы на заставке. Мы нашли подходящий референс, показали его клиенткам и предложили создать нечто похожее. Идея сразу им понравилась.
По референсу Мария и Ирина сняли такое видео — получилось очень стильно.
Давайте посмотрим, как устроено приложение RASSVETLASH, и пройдемся по ключевым экранам.
После авторизации юзер попадает на главную страницу. Здесь можно посмотреть новые эффекты и сразу перейти к покупке.

Так выглядит карточка с посланием дня. Они меняются каждые 24 часа.

Авторизованному пользователю доступны бесплатные видеоуроки от наших заказчиц. Их можно посмотреть прямо в приложении. Для этого мы интегрировали готовое решение от MUX. Оно хорошо тем, что позволяет кастомизировать разработчикам видеопроигрыватель, подходит под наш стек и экономит бюджет заказчиц.

В приложении есть раздел с обучающими материалами для лешмейкеров. Это уроки, созданные нашими заказчицами, так что приложение объединяет сразу несколько продуктов RASSVETLASH: курсы и эффекты.

Ключевое действие в приложении — просмотр каталога эффектов и покупки. Вот как это устроено.

Для удобства юзеров сделали поиск по названиям, чтобы быстро находить конкретные эффекты.

На странице эффекта собрана вся ключевая для лешмейкера информация: какие нужны материалы, какие особенности у этой техники, как создать такой эффект самостоятельно. Посмотреть видеоурок получится только после оплаты — по умолчанию на роликах стоит блокировка.

Все эффекты, которые юзер добавил из каталога, хранятся в корзине. Здесь же можно купить выбранные эффекты или удалить их.

Чтобы показать, как работает приложение, мы подготовили кликабельный прототип в Figma.
В прототипе на заставке вместо видео с заказчицами использовали тот самый референс, по которому они сняли ролик.
Интеграция платежных систем оказалась самым трудным моментом на этапе разработки 😬 И дело тут скорее в юридических аспектах, а не в технических.
Нам нужно было интегрировать разные платежные системы: ведь приложение ориентировано не только на Россию, но и на зарубежные рынки.
Для России выбрали систему CloudPayments — проверенное решение, которое мы уже использовали в других проектах. А прием оплаты настроили через СПБ, и для нас это было в новинку. Тут все оказалось намного сложнее, чем мы думали: пришлось разбираться с разными юридическими нюансами. Эти задачи взяли на себя заказчицы, а мы держали коммуникацию с банком и помогали в отдельных вопросах.

Для зарубежных рынков мы сделали in-app покупки, то есть, встроенные прямо в приложение. И об этом стоит рассказать подробнее.
С российской платежной системой юзеры могут покупать любое количество эффектов за раз, но для зарубежных рынков есть ограничения. In-app покупки не позволяют добавлять товары в корзину и оплачивать все вместе — каждый эффект нужно покупать отдельно. И это неудобно.
Решение, пусть и не идеальное, нашлось: когда пользователь хочет купить несколько эффектов, создается пакет, который оплачивается одной транзакцией. Пакеты доступны на 1, 3, 5 и 15 эффектов — другие варианты невозможны из-за технических ограничений.

Мы столкнулись с блокерами из-за санкций и ограничений в сторах для российских разработчиков: например, не так просто пройти верификацию аккаунта. Так что нам пришлось искать варианты, чтобы учесть все юридические нюансы. И если с Google Play все прошло гладко, то с AppStore пришлось долго разбираться и регулярно обращаться в поддержку.
Пока мы активно работаем над интеграцией платежек, а наши заказчицы прорабатывают юридические вопросы с политикой конфиденциальности, чтобы при публикации приложения в сторах не возникло никаких сложностей.
Приложение уже в релизе и доступно для лешмейкеров по всему миру. Скачать его можно в Google Play и App Store. Заказчицы довольны результатом: получился цифровой продукт, который органично вписывается в логику и эстетику бренда RASSVETLASH, в то же время является новым направлением бизнеса наших клиенток.
В первый месяц после релиза в приложении уже 1000+ зарегистрированных пользователей. У Марии и Ирины огромные планы: они хотят, чтобы аудитория приложения составила 500 000 человек. Уверены, что у наших заказчиц все получится, и эта цифра — далеко не предел.
➡️ У вас успешный офлайн-бизнес, сильный личный бренд, активная аудитория в соцсетях и кажется, что все вершины давно покорены? Мы поможем вам покорить еще одну нишу и зайти на диджитал-территорию. У нас в Purrweb понятные и прозрачные процессы. Мы помогли многим клиентам без опыта в IT запустить их первые мобильные приложения и знаем, какие нюансы важно учесть на каждом этапе разработки.
<a class="blog-modal_opener">Заполните форму</a>, чтобы связаться с нами, обсудим вашу задачу, прикинем сроки и бюджет.
Мобильная разработка полного цикла. Берем на себя весь процесс: проектируем дизайн, разрабатываем, тестируем и сопровождаем релиз приложения в сторах.
Более 10 лет опыта. Мы создаем IT-продукты для бизнеса и стартапов уже больше десяти лет. Реализовали 550+ проектов в самых разных сферах: IoT, EdTech, маркетплейсы, дейтинг-приложения и многое другое.
Современные технологии. Работаем с актуальным технологическим стеком, чтобы воплощать в жизнь самые сложные и продвинутые функции. Наши решения легко масштабировать, обновлять и поддерживать.